首页 > 试卷 > 初中 > 初三 >

甘肃省嘉峪关市实验中学2024-2025学年九年级上学期1月期末道德与法治试题(含答案)

分享 43990

相关推荐

中国经济实现高质量发展具备哪些显著优势论文1500字

AI文库

世界变乱交织,中国笃行担当 变革动荡 大国关系 中国智慧 上述内容分别为大标题和三个小标题,请以此写出不少于2000字的形式与政策论文,要求内容充实具体,不存在抄袭、、雷同情况

AI文库

假如你是形式与政策这个课程的一名学生,请以“世界变乱多织,中国笃行担当”为主题,写一篇论文,要求完全按照论文的格式,字数一定在2500字以上!

AI文库

请结合《走好新时代科技自立自强之路》专题和今年2月8日广东省高质量发展大会聚焦产业科技话创新、谋未来主题,谈谈你对党的二十大提出的“科技强国”战略的认识及行动

AI文库

国家安全为什么与你我息息相关论文不少于1500

AI文库

热门图文

上一篇:江苏省盐城市盐城经济技术开发区2024-2025学年九年级上学期1月期末道德与法治试题(含答案)

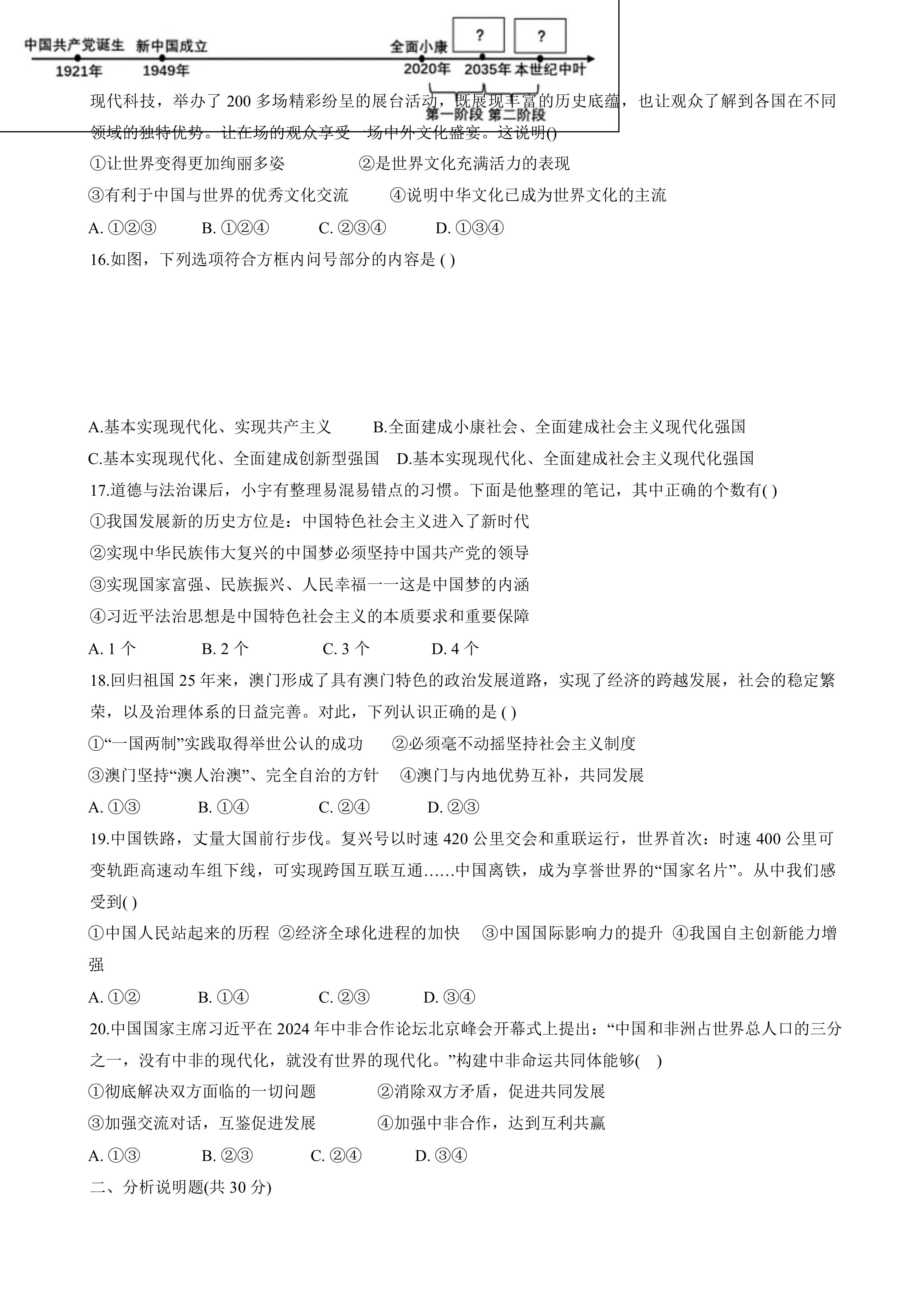
下一篇:返回列表